
BaM (Bayesian Modeling) is a framework to estimate a model using
Bayesian inference. The R package RBaM is built as an R
User Interface to the computational BaM engine. It
defines classes (objects’ properties and methods) for the various
building blocks of a BaM case study. Its typical usage is as
follows:
You can install the latest stable version from CRAN [recommended] with:
install.packages('RBaM')or the development version from Github [may be unstable] with:
devtools::install_github('BaM-tools/RBaM')The package can then be loaded with:
library(RBaM) If this is the first time you’re using RBaM, you need to
link it with the BaM executable. There are two ways of
doing this:
BaM
executable as follows:downloadBaM(destination_folder_on_your_computer)BaM executable on your
computer, you may link it with RBaM as follows:setPathToBaM(folder_containing_BaM_on_your_computer)All set! The catalog of distributions and models that are available in RBaM can be accessed as follows:
getCatalogue()## $distributions
## [1] "Gaussian" "Uniform" "Triangle" "LogNormal" "LogNormal3"
## [6] "Exponential" "GPD" "Gumbel" "GEV" "GEV_min"
## [11] "Inverse_Chi2" "PearsonIII" "Geometric" "Poisson" "Bernoulli"
## [16] "Binomial" "NegBinomial" "FlatPrior" "FlatPrior+" "FlatPrior-"
## [21] "FIX" "VAR"
##
## $models
## [1] "TextFile" "BaRatin"
## [3] "BaRatinBAC" "SFD"
## [5] "SGD" "SWOT"
## [7] "Vegetation" "AlgaeBiomass"
## [9] "DynamicVegetation" "Recession_h"
## [11] "Segmentation" "Sediment"
## [13] "SuspendedLoad" "Linear"
## [15] "Mixture" "Orthorectification"
## [17] "GR4J" "Tidal"
## [19] "SFDTidal" "SFDTidal2"
## [21] "SFDTidalJones" "SFDTidal4"
## [23] "SFDTidal_Qmec0" "SFDTidal_Qmec"
## [25] "SFDTidal_Qmec2" "TidalODE"
## [27] "TidalRemenieras" "SFDTidal_Sw_correction"
## [29] "MAGE" "MAGE_TEMP"
## [31] "MAGE_ZQV" "HydraulicControl_section"
A rating curve is a model linking the water stage \(H\) measured at a given point of a river and the discharge \(Q\) flowing through it. The elementary rating curve equation has the power-law form Q=a(H-b)c, where a, b and c are parameters. Since different hydraulic controls may succeed to each other as the water stage increases, it is frequent to use a piecewise combination of these elementary equations, for instance: Q=a1(H-b1)c1 for k1 < H < k2; Q=a2(H-b2)c2 for H > k2, with k1 and k2 the activation stages of the first and the second control. We refer to this article for additional details.
This example shows how to estimate a rating curve using a set of (H,Q) calibration data (called ‘gaugings’) from the Ardèche river at the Sauze-Saint-Martin hydrometric station. The first thing to do is to define the workspace, i.e. the folder where configuration and result files will be written.
workspace=file.path(tempdir(),'BaM_workspace')The second step is to define the calibration data. The dataset
SauzeGaugings is provided with this package, and the code
below let RBaM know what to use as inputs/outputs.
# Define the calibration dataset by specifying
# inputs (X), outputs (Y) and uncertainty on the outputs (Yu).
# A copy of this dataset will be written in data.dir.
D=dataset(X=SauzeGaugings['H'],Y=SauzeGaugings['Q'],Yu=SauzeGaugings['uQ'],data.dir=workspace)The third step is to define the rating curve model. The code below specifies the priors on parameters, the control matrix and creates the model object.
# Parameters of the low flow section control: activation stage k, coefficient a and exponent c
k1=parameter(name='k1',init=-0.5,prior.dist='Uniform',prior.par=c(-1.5,0))
a1=parameter(name='a1',init=50,prior.dist='LogNormal',prior.par=c(log(50),1))
c1=parameter(name='c1',init=1.5,prior.dist='Gaussian',prior.par=c(1.5,0.05))
# Parameters of the high flow channel control: activation stage k, coefficient a and exponent c
k2=parameter(name='k2',init=1,prior.dist='Gaussian',prior.par=c(1,1))
a2=parameter(name='a2',init=100,prior.dist='LogNormal',prior.par=c(log(100),1))
c2=parameter(name='c2',init=1.67,prior.dist='Gaussian',prior.par=c(1.67,0.05))
# Define control matrix: columns are controls, rows are stage ranges.
# Here the matrix means that the first control only is active for the first stage range,
# and the second control only is active for the second stage range.
controlMatrix=rbind(c(1,0),c(0,1))
# Stitch it all together into a model object
M=model(ID='BaRatin',
nX=1,nY=1, # number of input/output variables
par=list(k1,a1,c1,k2,a2,c2), # list of model parameters
xtra=xtraModelInfo(object=controlMatrix)) # use xtraModelInfo() to pass the control matrixAll set! The function BaM can now be called to estimate parameters. This will run a MCMC sampler and save the result into the workspace.
BaM(workspace=workspace,mod=M,data=D)MCMC samples can now be read. There are 2 MCMC files:
‘Results_MCMC.txt’ contains raw MCMC simulations and is hence quite big.
‘Results_Cooking.txt’ contains ‘cooked’ simulations, i.e. after
‘burning’ the first part of iterations and ‘slicing’ what remains, and
may be favored in most cases. Functions mcmcOptions and
mcmcCooking allow controlling MCMC properties.
# Read 'cooked' MCMC file in the workspace
MCMC=readMCMC(file.path(workspace,'Results_Cooking.txt'))
head(MCMC)## k1 a1 c1 k2 a2 c2 Y1_g1 Y1_g2
## 1 -0.246780 60.4238 1.48103 0.922899 102.8730 1.70117 2.582080 0.0224468
## 2 -0.269413 60.5724 1.46413 0.930665 99.0574 1.70117 2.232150 0.0131388
## 3 -0.291071 58.2851 1.51878 1.000870 105.3410 1.71316 1.904870 0.0157354
## 4 -0.327582 55.5986 1.50333 1.053400 108.8020 1.67034 2.385710 0.0118051
## 5 -0.346240 53.3239 1.50333 1.087950 120.9590 1.66413 0.756269 0.0414687
## 6 -0.353747 51.7361 1.49109 1.045050 110.3710 1.69349 0.590987 0.0467566
## LogPost b1 b2
## 1 -153.555 -0.246780 0.0845701
## 2 -152.904 -0.269413 0.0544618
## 3 -151.209 -0.291071 0.1125240
## 4 -150.324 -0.327582 0.1588370
## 5 -146.927 -0.346240 0.2412690
## 6 -145.997 -0.353747 0.1859880
A few functions are provided with the package to explore MCMC samples.
# Trace plot for each parameter, useful to assess convergence.
plots=tracePlot(MCMC)
gridExtra::grid.arrange(grobs=plots,ncol=3)
# Density plot for each parameter
plots=densityPlot(MCMC)
gridExtra::grid.arrange(grobs=plots,ncol=3)
# Violon plot, useful to compare 'comparable' parameters.
violinPlot(MCMC[c('c1','c2')])
Finally, the estimated rating curve model can be used to make predictions as shown below.
# Define the grid of stage values on which the rating curve will be computed
hgrid=data.frame(H=seq(-1,7,0.1))
# Define a 'prediction' object for total predictive uncertainty
totalU=prediction(X=hgrid, # stage values
spagFiles='totalU.spag', # file where predictions are saved
data.dir=workspace, # a copy of data files will be saved here
doParametric=TRUE, # propagate parametric uncertainty, i.e. MCMC samples?
doStructural=TRUE) # propagate structural uncertainty ?
# Define a 'prediction' object for parametric uncertainty only - not the doStructural=FALSE
paramU=prediction(X=hgrid,spagFiles='paramU.spag',data.dir=workspace,
doParametric=TRUE,doStructural=FALSE)
# Define a 'prediction' object with no uncertainty - this corresponds to the 'maxpost' rating curve maximizing the posterior
maxpost=prediction(X=hgrid,spagFiles='maxpost.spag',data.dir=workspace,
doParametric=FALSE,doStructural=FALSE)
# Re-run BaM, but in prediction mode
BaM(workspace=workspace,mod=M,data=D, # model and data
pred=list(totalU,paramU,maxpost), # list of predictions
doCalib=FALSE,doPred=TRUE) # Do not re-calibrate but do predictionsThe resulting ‘spaghetti files’ can be read into the workspace and plotted.
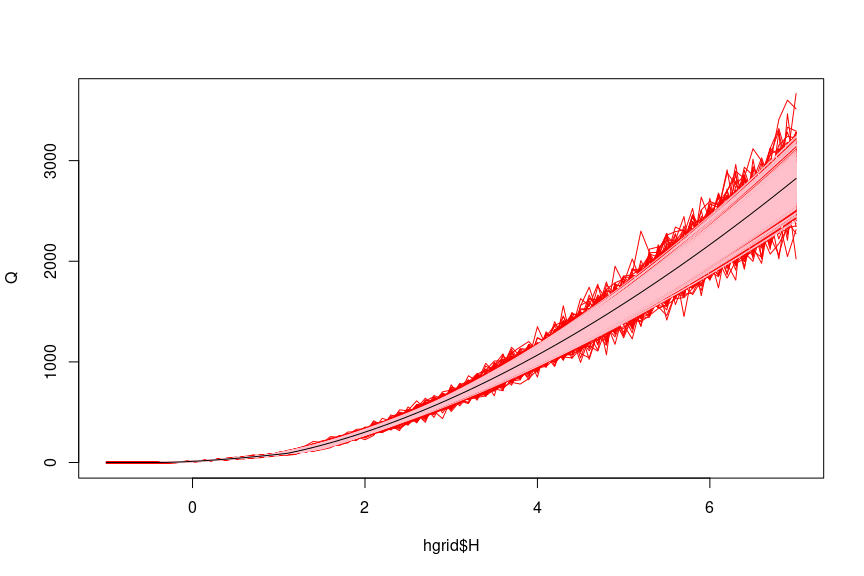
# Plot spaghetti representing total uncertainty in red
Q=read.table(file.path(workspace,'totalU.spag'))
matplot(hgrid$H,Q,col='red',type='l',lty=1)
# Add spaghetti representing parametric uncertainty in pink
Q=read.table(file.path(workspace,'paramU.spag'))
matplot(hgrid$H,Q,col='pink',type='l',lty=1,add=TRUE)
# Add maxpost rating curve
Q=read.table(file.path(workspace,'maxpost.spag'))
matplot(hgrid$H,Q,col='black',type='l',lty=1,add=TRUE)
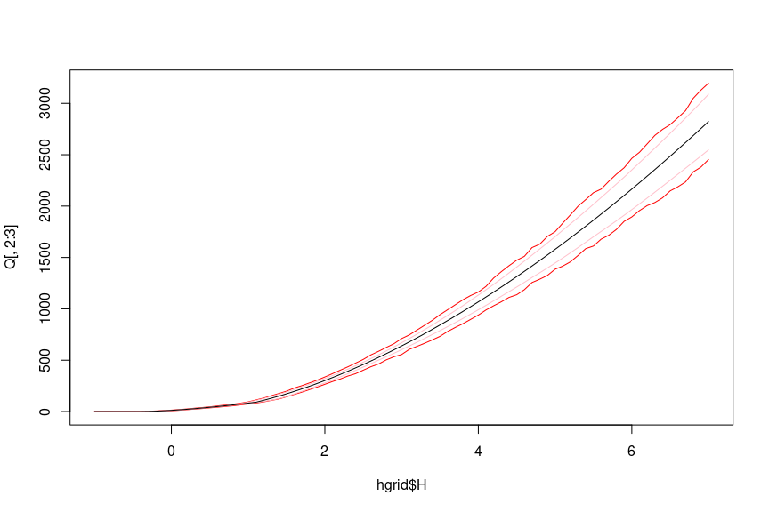
Spaghetti are the raw outputs of the predictions, but it is often more convenient to plot probability intervals only. These have been computed automatically by BaM, and are saved in files with an ‘.env’ (like ‘envelop’) extension.
Q=read.table(file.path(workspace,'totalU.env'),header=T)
matplot(hgrid$H,Q[,2:3],col='red',type='l',lty=1)
Q=read.table(file.path(workspace,'paramU.env'),header=T)
matplot(hgrid$H,Q[,2:3],col='pink',type='l',lty=1,add=TRUE)
Q=read.table(file.path(workspace,'maxpost.spag'))
matplot(hgrid$H,Q,col='black',type='l',lty=1,add=TRUE)